ABOUT US

P.S.K. Biosciences

P.S.K. Biosciences was launched in 2021, originating as a specialized drug delivery platform team within Simcere Pharmaceutical Group. With strategic investment from Lenovo Capital and support from local government grants, the company has become an independent entity focused on pioneering exosome-based therapeutics.

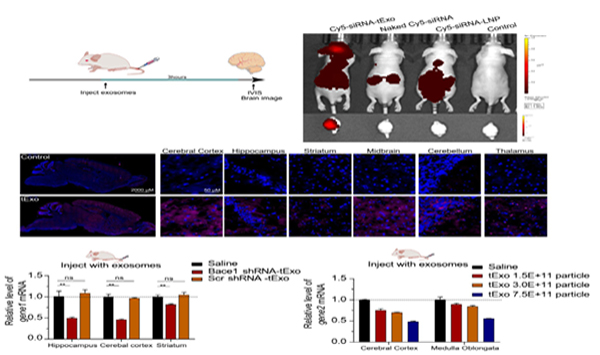
• We specialize in tissue-specific drug delivery using engineered exosomes, with a core emphasis on overcoming the blood-brain barrier (BBB). Our platform enables effective loading of siRNA and mRNA into exosomes through advanced genome editing technologies. We have achieved breakthroughs in both drug encapsulation and scalable manufacturing of exosome-based shRNA/mRNA therapeutics, addressing critical industry challenges.

• We are expanding treatment horizons with our proprietary library of human mesenchymal stem cell-derived exosome (MSC-exo) subpopulations, tailored for specific indications including POI, IPF, IBD, Alzheimer's disease, stroke, and Parkinson's disease. These uniquely characterized exosome subgroups offer enhanced therapeutic efficacy and create distinct opportunities for differentiated innovation.


DETAIL

用心制造 高效响应 自主创新 持续改进

以优质的产品和服务满足客户个性化的需求

NEWS

Latest news

  • 01When Nucleic Acid Therapeutics Meet the Blood–B...

    The Investment Thesis: CNS RNA Medicines Need a Delivery BreakthroughNucleic acid therapeutics have reached a critical inflection point in the treatment of central nervous system (CNS) diseases. Ac...

  • 02P.S.K Biosciences Announces Positive Clinical ...

    After more than ten months of concerted efforts from all parties involved, we have completed the enrollment, administration, and three-month follow-up for 10 patients with RP-ILD. RP-ILD is a clini...

  • 03Dr. Wu Shares Exosome Drug Advances at New Drug...

    The 2024 New Drug Founders’ Beijing Autumn Forum Concluded SuccessfullyOctober 2024 – The New Drug Founders’ Beijing Autumn Forum, co-hosted by the International Center for Science & Technology...